肝脏作为人体重要的代谢器官,大多数药物代谢须经肝脏进行。肝脏代谢药物的主要机制是借助特定类别的CYP450家族酶[1]、II相代谢酶[2]、转运蛋白[3]等,将药物分解、转化为利于从尿液或胆汁排出的化合物形式。而动物肝脏在CYP450家族的底物特异性、多样性和表达水平在物种间可能存在显著差异[4]。据报道,约90%的药物在临床试验中失败,其中30%归因于安全性问题(肝脏毒性或代谢异常),究其原因,传统实验动物因肝脏结构与人类差异巨大[5]。因此,科学家一直尝试构建真实模拟人肝脏功能的动物模型,以期研究人类肝脏疾病和药物代谢。基因人源化小鼠及组织器官人源化小鼠(人源化肝脏小鼠)的构建为人类肝脏疾病的研究提供了新的工具。
基因人源化小鼠通过替换单个或多个小鼠基因模拟人类代谢途径。然而,这类模型存在以下局限:(1)代谢网络不完整:仅替换部分酶基因,剩余小鼠代谢酶仍可能主导药物代谢[6];(2)调控机制不匹配:人类核受体(如 PXR)的配体结合谱与小鼠不同,导致药物诱导的代谢酶表达模式与人类存在偏差[6];(3)无法模拟肝细胞微环境:缺乏人类肝细胞与非实质细胞(如内皮细胞、库普弗细胞)的相互作用[7]。
人源化肝脏小鼠则是在免疫缺陷小鼠的基础上重建人肝细胞的模型。科研与工业界受认可的人肝小鼠主要包括以下几类(见表1)。以beats365自主研发人源化肝脏小鼠(Hu-URG®)为例,Hu-URG®是国际上首个基于高度免疫缺陷及TetOn调控uPA过表达的可诱导肝损伤小鼠URG建立的人源化肝脏模型,构建方法如图1所示。由于人肝小鼠嵌合了人的肝脏,使其在研究人肝脏疾病具有特殊优势:(1)全面复现人类肝细胞代谢网络:重建完整的人类代谢酶系统(包括CYP450、UGT、转运蛋白等)和肝内微环境[8];(2)精准预测药物代谢产物:帮助早期识别潜在毒性代谢物,避免药物开发后期因代谢相关安全性问题终止[9];(3)病毒感染的真实复现:嵌合的人肝细胞使其具有病毒进入的受体,支持感染的完整生命周期[10-11]。


图1. 人源化肝脏小鼠(Hu-URG)的构建流程示意图
我们在PUBMED通过检索“Humanized Liver Chimeric Mice”,合计共发表460篇文献。自从2013年开始,人源化肝脏小鼠的文献迸发式发表,说明国际学者在进行肝脏方面研究时更加关注动物模型的人肝真实模拟性,以期达到真实的临床转化效果。主要领域集中在以下几方面:
(1)药物代谢与毒性研究
(2)候选药物的药代动力学研究
(3)HBV、HCV、HDV、HEV等病毒感染与药效研究
(4)药物递送系统的优化与筛选(如AAV与LNP等)
(5)肝靶向药物的评价
(6)MASH
(7)胆汁排泄

本期文章小编将带您一起探索何种应用场景会用到人肝小鼠,并为您匹配适合的嵌合率!
人源化肝脏小鼠不同应用场景及推荐嵌合率
a. 病毒感染研究(HBV、HCV与HEV等)
由于人肝小鼠肝细胞表达HBV进入的受体NTCP,所以在进行HBV药效研究或者感染机制探索时,优先考虑人肝小鼠Hu-URG,完全复现病毒的感染与复制过程,包含cccDNA的形成,因此HBV研究推荐使用的小鼠嵌合率≥20%,更高的嵌合率可达到更高的病毒学指标。
以下试验研究为NRP1拮抗剂EG00229在HBV感染人源化肝小鼠模型中的抗病毒活性[10]:监测外周血病毒性指标、肝内cccDNA、pgRNA等指标,揭示EG00229在体内对肝细胞HBV感染具有保护作用。该研究揭示了HBV新的感染机制:NRP1与LHBs(大型乙肝表面蛋白)和NTCP形成复合物,这种NRP1-preS1相互作用随后促进了preS1与NTCP的结合,从而促进病毒感染。

图2. NRP1拮抗剂EG00229在HBV感染人源化肝小鼠模型中的抗病毒活性
HCV药效研究或者感染机制探索可使用人肝小鼠,文献推荐嵌合率30%-80%[13-14]。
HEV基础机制研究建议嵌合率≥50%,药物评估推荐≥30%[11,15-16]。
B. 药代动力学研究
预测药物在体内的代谢和药代动力学常使用人肝细胞和肝微粒体作为研究工具,根据文献检索,人源化肝脏小鼠在药物代谢和药代动力学研究中具有优势,因此也常常被作为研究工具[17]。有学者使用人肝小鼠(嵌合率73.4% -93.4%)预测候选药物在人体内的肝清除率和半衰期:发现静脉给药后人和人肝小鼠肝脏固有清除率具有良好相关性 (r² = 0.754, p = 1.174 × 10⁻⁴);消除半衰期 (t(1/2)) 也显示出良好相关性 (r² = 0.886, p = 1.506 × 10⁻⁴)。因此可用人肝小鼠预测候选药物在人体内的PK 特性[18]。

图3. 人与人肝小鼠静脉给药后体内固有清除率、半衰期的相关性
根据参考文献,在药代动力学研究中,嵌合率≥80%是理想选择,尤其适用于主要经肝脏代谢的药物。若受技术或成本限制,50%-70% 的嵌合率可作为基础要求,但需结合代谢酶活性验证以确保可靠性[18-20]。
C.药物代谢产物研究
普通小鼠肝脏在药物代谢酶(如CYP450家族)的表达模式、底物特异性及调控机制上与人类存在显著差异,而人肝小鼠重建了完整的人类代谢酶系统(包括CYP450、UGT、转运蛋白等)和肝内微环境,从而准确模拟人类药物代谢谱。研究显示,抗抑郁药米安色林在 人肝小鼠体内生成的N -去甲基代谢物比例(约40%)与人类临床数据一致,而普通小鼠中该代谢物几乎检测不到(图4)[9]。

人肝小鼠识别人类特有的“比例失调代谢物”,抗癫痫药卡巴西平在人肝小鼠胆汁中检测到人类特异性的10,11 - 环氧化物代谢物(与人类代谢一致),而普通小鼠仅生成羟基化产物。这种能力可帮助早期识别潜在毒性代谢物,避免药物开发后期因代谢相关安全性问题终止(图5)[9]。

Figure 5. Extracted ion chromatograms of the metabolite profile in 4-hour plasma of PXB- (A)
and SCID (B) mice after a single oral administration of [3H]carbazeran (100 mg/kg; 405 µCi/kg).
小鼠肝脏缺乏人体内代谢需要的CYP2D6等关键酶,人肝小鼠肝细胞可检测到[21]。beats365对人源化肝脏小鼠Hu-URG的肝脏已做基因表达谱分析,与人肝细胞做对比,人的CYP450家族酶、UGT、转运蛋白、脂代谢、糖代谢相关基因等均表达且与人肝细胞水平相似。根据参考文献,在药物代谢研究中,嵌合率≥80%是理想选择,尤其适用于主要依赖肝脏 CYP、UGT 酶或旁分泌调控的药物。
D.药物肝毒性研究
抗乙型肝炎候选药物菲夫拉定(FIAU)的临床试验导致五例死亡,原因是其具有强烈的人类特异性肝毒性,而这种毒性在小鼠、狗甚至猴子中均无法检测到,而在人源化肝脏小鼠能够复现FIAU的肝毒性表型,包括转氨酶升高、黄疸和肝细胞坏死[22]。根据文献报告,用于肝毒性测试的人肝小鼠嵌合率推荐≥50%[23]。
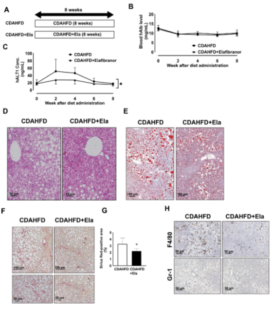
E. MASH研究
CDAHFD饲喂人源化肝脏小鼠诱导了与人类MASH患者相似的组织学变化,同时可用Elafibranor做药效验证。这一模型将有助于探索在人类MASH的早期阶段发挥作用的新药物和生物标志物[24]。

图6. CDAHFD饮食诱导人源化肝脏小鼠MASH模型与Elafibranor治疗
根据文献所述,在使用人肝小鼠进行MASH研究时,推荐使用小鼠的人肝细胞嵌合率≥90%。
F.递送系统优化筛选(小核酸药物)
近年来,SiRNA等药物广泛用于病毒感染、癌症等疾病,能够通过RNA干扰高效地实现特定基因的沉默。在靶向肝脏等体内递送时,往往需要载体,脂质纳米颗粒(LNPS)或者腺相关病毒(AAV)是体内递送SiRNA的领先技术,为了验证LNP或者AAV携带SiRNA靶向人肝细胞的转导效率,需要用到人肝小鼠。根据参考文献,递送系统筛选推荐使用的嵌合率为40%-70%即可[25-28]。
G. 靶向肝脏的小核酸药效研究
根据医药魔方,东吴证券研究所资料显示,从研发靶点来看,由于目前siRNA主要通过GalNac系统递送到肝脏,与GalNac 特异结合的去唾液酸糖蛋白受体(ASGPR)是最主要的靶点,其次与肌营养不良遗传病相关的dystrophin 靶点以及与慢性乙肝相关的 HBV 靶点研发较多,此外与高血脂相关的 PCSK9 以及与高血压相关的AGT等靶点研发热度同样很高(图7)。根据我们的人肝小鼠肝脏全基因组数据库来看,前十热门靶点基因均表达且表达水平与人相似。根据文献来看,在验证靶向肝脏的小核酸(如siRNA、ASO、miRNA等)药效时,推荐人肝小鼠肝细胞嵌合率≥80%保证药效数据的可靠性和临床转化价值。

综上所述:

beats365人源化肝脏小鼠Hu-URG优势
人源化肝脏嵌合率高达90%
人白蛋白(HSA>5 mg/mL)可稳定表达1年
肝脏人源基因表达水平和种类与PHH表达相似
LNP或AAV递送药物系统,评价肝靶向性更接近人体
针对以上各应用案例,beats365均可满足您不同应用领域不同嵌合程度的Hu-URG需求,并推出本次618第三弹重磅活动:Hu-URG®先锋合作计划,招募合作伙伴
活动细则请参考活动海报:


animalmodel@vital-bj.com
+8610-84928167